Receptor no cerebelo fornece novos insights sobre a base molecular da ataxia
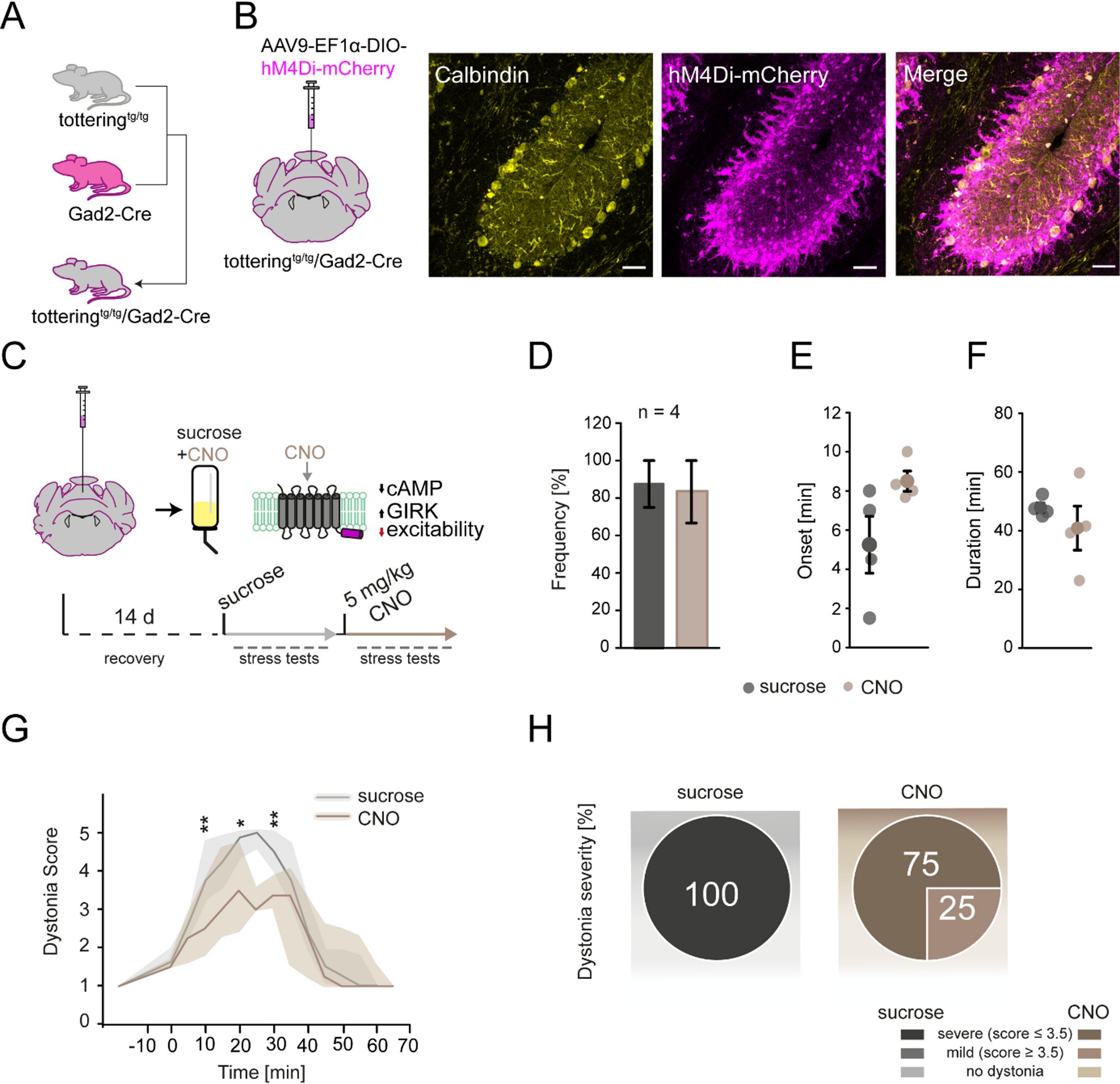
O silenciamento quimiogenético de interneurônios moleculares cerebelares não alivia a distonia paroxística induzida por estresse em cambaleantesnotícias/notícias/ Ratos Gad2-Cre. Crédito: Ciências da Vida Celulares e Moleculares (2025). Dois: 10.1007/S00018-025-05843-1
Pesquisadores da Universidade Ruhr Bochum, na Alemanha, identificaram um receptor que desempenha um papel crucial na incoordenação motora induzida pelo estresse associada a ataxias. Esses distúrbios motores hereditários têm sido associados há muito tempo ao neurotransmissor norepinefrina.
A equipe, liderada pela Dra. Pauline Bohne e pela Professora Melanie Mark do Grupo de Trabalho de Neurobiologia Comportamental em Bochum, mostrou agora que o receptor α1D de norepinefrina no cerebelo é responsável pelos sintomas. A equipe publicado essas descobertas na revista Ciências da Vida Celulares e Moleculares em 6 de outubro de 2025.
Pessoas com ataxia apresentam episódios recorrentes de incoordenação motora, também conhecida como distonia. Essas fases são desencadeadas por vários fatores, como estresse físico ou emocional, febre, álcool ou cafeína. Os episódios são desencadeados pela liberação de norepinefrina no cerebelo, que é a região cerebral mais importante para a coordenação dos movimentos. Atualmente, não há cura para a ataxia. Portanto, os pesquisadores desejam obter uma melhor compreensão dos mecanismos subjacentes para encontrar novas abordagens de tratamento.
Os pesquisadores de Bochum investigaram o papel dos receptores de norepinefrina em camundongos com distúrbios de movimento semelhantes à ataxia. Pesquisas anteriores mostraram que a distonia induzida por estresse está associada à atividade irregular de certas células nervosas, as células de Purkinje no cerebelo. Os investigadores demonstraram agora que o receptor α1D desempenha um papel fundamental neste processo.
Quando os cientistas desligaram o receptor, genética ou farmacologicamente, os ratos tiveram poucos ou nenhum episódio de distonia. O bloqueio do receptor com uma substância activa específica restaurou ainda a actividade normal das células de Purkinje.
“Esperamos que, com o receptor α1D, tenhamos encontrado uma nova abordagem para prevenir a distonia induzida por estresse em pacientes com ataxia tipo 2”, diz Pauline Bohne. No entanto, mais estudos são necessários para determinar se os resultados podem ser aplicados a humanos e, portanto, à clínica.
Mais informações:
Pauline Bohne et al, Receptores α1D-adrenérgicos cerebelares medeiam distonia induzida por estresse em camundongos totteringtg/tg, Ciências da Vida Celulares e Moleculares (2025). Dois: 10.1007/S00018-025-05843-1
Citação: O receptor no cerebelo fornece novos insights sobre a base molecular da ataxia (2025, 10 de outubro) recuperado em 10 de outubro de 2025 em
Este documento está sujeito a direitos autorais. Além de qualquer negociação justa para fins de estudo ou pesquisa privada, nenhuma parte pode ser reproduzida sem permissão por escrito. O conteúdo é fornecido apenas para fins informativos.
Share this content:



Publicar comentário